一. 公司概況
深圳市策維科技有限公司成立于2005年,總部位于深圳市龍華新區,是一家集自動化設備研發、精密機械加工及智能產線定制等為一體的國家級高新技術企業,專注于工業自動化及相關領域前言技術的研發和推廣,為全球工業級用戶提供高效可靠的工業機器人、自動化設備、測試系統及軟硬件一體化解決方案和技術服務。經過多年快速發展,公司在工業機器人、機械設計和自動化應用領域內擁有強大的研發實力和豐富的經驗,并在上海、蘇州、鄭州、成都、重慶等城市建立了分部,業務網絡覆蓋全國。
公司秉持“客戶第一,技術驅動,人才領先”的經營理念,前瞻行業趨勢,強勢整合內外部資源,聚焦于自動化制造及工業機器人應用領域核心技術創新,同國內外科研院所開展長期深度合作,并在美國、日本設有研發機構。公司吸納了來自全國工業機器人、自動化應用軟硬件研發的精英和領軍人物,全球員工超過1000人,技術研發人員占一半以上,其中研發骨干人員代表著行業內頂尖水平。截止目前,公司擁有領先于行業平均水平的100余項專利,其中發明專利18項,PCT國際專利1項,實用新型專利40項,外觀設計專利4項,另登記軟件著作權20項,構建了在自動化領域內的核心競爭力。
策維科技堅持以自主創新和垂直整合為導向的發展戰略,現已成功實現了從單一功能創新到多元化成品定制的全產業鏈的高效運作,并利用自身產業優勢和行業影響力,全力推動珠三角乃至整個中國制造業的轉型升級,成為全球制造業發展進步的新引擎和助推器
二. 匠心培訓營簡介
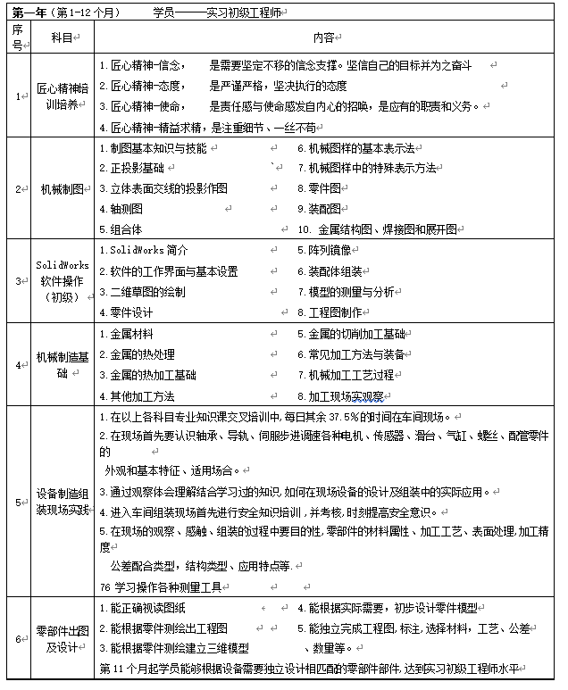
匠心培訓營是策維科技有限公司與衡陽技師學院聯合推出的人才培養計劃,旨在培養一批高技術,高精尖的人才作為公司的工程儲備力量。公司將對學員進行為期36個月的集體制統一培訓與實操訓練(培養計劃詳見附表1)并以薪資加獎學金的機制激勵大家學習,最終培養一批能夠獨當一面的優秀工程師。
招聘崗位:工程管培生(匠心培訓營學員)
專業需求:機械設計及自動化、機電一體化等專業
崗位要求:學習成績,基礎扎實;吃苦耐勞,能夠承受高壓環境;肯于學習,對機械設計充滿熱情;團結拼搏,擁有足夠的毅力與恒心。
崗位晉升機制:
:
三. 薪資福利
1. 薪資:公司將提供有競爭力的薪酬,福利待遇以及個人發展機會,計薪方式=固定月薪+年終獎;第一年3-4.5萬元/年;第二年4-10萬元/年;第三年8-18萬元/年
2. 公司提供免費住宿,配有陽臺,衛生間,空調,熱水器等,標準為4人/間;
3. 公司自配食堂,提供免費的三餐以及加班宵夜;
4. 入職簽訂勞動合同,依法為每位員工購買五險一金(即:養老、醫療、工商、失業、生育、住房公積金);
5. 公司設有完善的培訓體系與晉升機制,同時不定期組織員工進行戶外拓展,傳統法定假日的節日福利,開工利是等;
四. 附件一.匠心培訓營第一年培養計劃


